bar
vetc
tìm kiếm
Tìm kiếm
Hotline: Email: [email protected]
tìm kiếm
Tìm kiếm
  • Về chúng tôi
    • Giới thiệu chung
    • Ban lãnh đạo
    • Dấu mốc phát triển
  • Sản phẩm
  • Hướng dẫn
    • Sử dụng dịch vụ VETC
    • Bảng giá – dán thẻ
    • Điểm dán thẻ
    • Tải ứng dụng VETC
    • Tra cứu hóa đơn
    • Câu hỏi thường gặp
  • Trạm thu phí
  • Tuyển dụng
    • Tại sao chọn VETC
    • Cơ hội nghề nghiệp
  • Tin tức
    • Tin doanh nghiệp
    • Tin Xã Hội
    • Hình ảnh
    • Video
  • Liên hệ
Đăng nhập Đăng ký
banner
banner

VETC SỐNG HIỆN ĐẠI, LÁI VĂN MINH

. Đăng ký ngay
  • Trang chủ
  • Tin tức
  • Tin doanh nghiệp
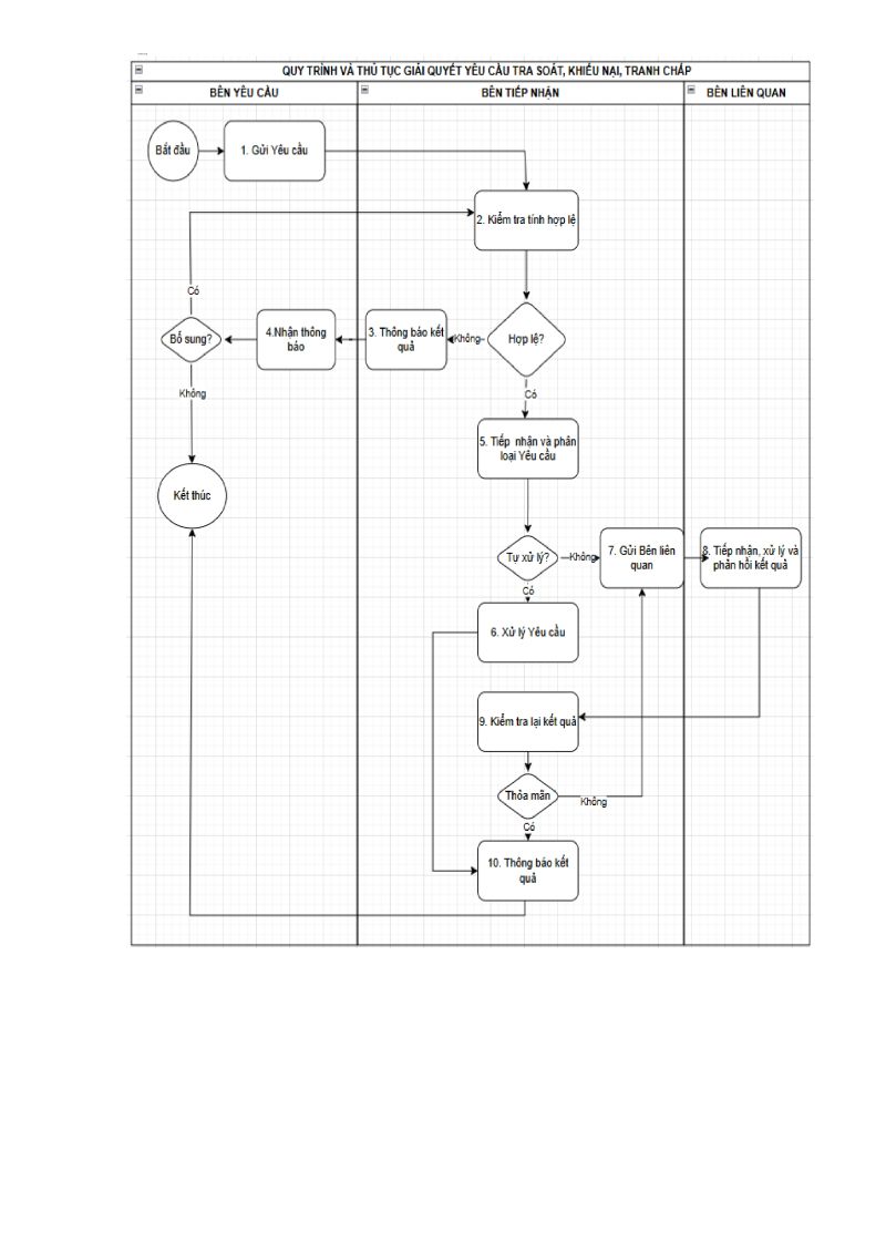
  • Quy trình và thủ tục giải quyết yêu cầu tra soát, khiếu nại, tranh chấp

Quy trình và thủ tục giải quyết yêu cầu tra soát, khiếu nại, tranh chấp

huyenvtt

01/10/2024 01:37pm

 

Tin liên quan

DANH SÁCH GẦN 900 CHXD XĂNG DẦU PVOIL THANH TOÁN MÃ QR TRÊN VETC

DANH SÁCH GẦN 900 CHXD XĂNG DẦU PVOIL THANH TOÁN MÃ QR TRÊN VETC

Ngày hội dán thẻ VETC (19-31/7/2022): Dán thẻ 2 phút, vượt trạm 2 giây, nhận ngay quà khủng!

Ngày hội dán thẻ VETC (19-31/7/2022): Dán thẻ 2 phút, vượt trạm 2 giây, nhận ngay quà khủng!

Chào đón sự kiện thu phí tự động trên tất cả cao tốc từ 1/8/2022, VETC tổ chức Ngày hội dán thẻ VETC hỗ trợ khách hàng đăng ký và sử dụng dịch vụ ETC nhanh chóng, dễ dàng.
Chương trình cứu hộ khẩn cấp RSA (roadside assistance) tặng riêng cho khách hàng VETC

Chương trình cứu hộ khẩn cấp RSA (roadside assistance) tặng riêng cho khách hàng VETC

Với muốn không những hỗ trợ khách hàng trên các tuyến cao tốc mà còn được đồng hành trên mọi chặng đường khách hàng đi qua, VETC  triển khai chương trình hỗ trợ khi gặp sự cố trên đường Roadside Assistance (RSA) dành cho khách hàng đăng ký dán thẻ VETC tại nhà

Bài viết mới

Ví Trả Sau TPBank trên VETC – Giao dịch linh hoạt, thanh toán chủ động

Ví Trả Sau TPBank trên VETC – Giao dịch linh hoạt, thanh toán chủ động

VETC thông báo về Nghị định 119/2024/NĐ-CP dành cho KHDN, tổ chức

VETC thông báo về Nghị định 119/2024/NĐ-CP dành cho KHDN, tổ chức

Thông Báo: Triển Khai Thu Phí Đường Bộ Tại Trạm Đường Ven Biển Tỉnh Hưng Yên

Thông Báo: Triển Khai Thu Phí Đường Bộ Tại Trạm Đường Ven Biển Tỉnh Hưng Yên

ĐIỀU KHOẢN VÀ ĐIỀU KIỆN CỦA DỊCH VỤ VÍ ĐIỆN TỬ VETC (Dành cho khách hàng tổ chức)

ĐIỀU KHOẢN VÀ ĐIỀU KIỆN CỦA DỊCH VỤ VÍ ĐIỆN TỬ VETC (Dành cho khách hàng tổ chức)

VETC triển khai lộ trình hỗ trợ doanh nghiệp chuyển đổi phương thức thanh toán theo Nghị định 119

VETC triển khai lộ trình hỗ trợ doanh nghiệp chuyển đổi phương thức thanh toán theo Nghị định 119

Bài viết xem nhiều

Ưu đãi lên đến 200k khi nạp tiền vào VETC qua VNPAY

Ưu đãi lên đến 200k khi nạp tiền vào VETC qua VNPAY

Hướng dẫn đăng kí mở tài khoản VETC/Dán thẻ Online tại nhà

Hướng dẫn đăng kí mở tài khoản VETC/Dán thẻ Online tại nhà

VETC đa dạng hình thức thanh toán.

VETC đa dạng hình thức thanh toán.

Hướng dẫn sử dụng ứng dụng VETC

Hướng dẫn sử dụng ứng dụng VETC

Tổng hợp chi tiết giá vé 2022 cao tốc Hà Nội – Hải Phòng – Quảng Ninh

Tổng hợp chi tiết giá vé 2022 cao tốc Hà Nội – Hải Phòng – Quảng Ninh

TẢI VÀ CÀI ĐẶT ỨNG DỤNG VETC

Cập nhật thông tin, thanh toán mọi lúc mọi nơi và hơn thế nữa

APP VETC
vetc

Về chúng tôi

Giới thiệu chung

Ban lãnh đạo

Dấu mốc phát triển

Tin tức

Tin xã hội

Tin doanh nghiệp

Hình ảnh

Video

Hướng dẫn

Sử dụng dịch vụ VETC

Bảng giá - Dán thẻ

Điểm dán thẻ

Tải ứng dụng VETC

Trạm thu phí VETC

Câu hỏi thường gặp

Tra cứu hóa đơn

CÔNG TY CỔ PHẦN VETC

 Trụ sở chính:

Tầng 11, tòa nhà Tasco, Lô HH2-2, phường Từ Liêm, thành phố Hà Nội, Việt Nam.

 Bộ phận tiếp đón và nhận hồ sơ:

Tầng 2, Tòa nhà công viên Mễ Trì Hạ, Số 3 đường Mễ Trì Hạ, Phường Từ Liêm, Thành phố Hà Nội

Chi nhánh miền Nam.

Showroom Lynk&Co, 220 Bis Nguyễn Hữu Cảnh, Phường Bình Thạnh, TP. Hồ Chí Minh

 Hotline: 1900 6010

 www.vetc.com.vn

CHÍNH SÁCH BẢO VỆ DỮ LIỆU CÁ NHÂN VETC

ĐIỀU KHOẢN VÀ ĐIỀU KIỆN CỦA DỊCH VỤ VÍ ĐIỆN TỬ VETC

ĐIỀU KHOẢN VÀ ĐIỀU KIỆN SỬ DỤNG DỊCH VỤ THANH TOÁN ĐƯỜNG BỘ

BIỂU PHÍ VÀ HẠN MỨC GIAO DỊCH DỊCH VỤ VETC

GIẤY ĐĂNG KÝ KIÊM HỢP ĐỒNG MỞ VÍ ĐIỆN TỬ VETC

CHÍNH SÁCH BẢO HÀNH THẺ ETAG

QUY TRÌNH VÀ THỦ TỤC GIÁI QUYẾT YÊU CẦU TRA SOÁT, KHIẾU NẠI, TRANH CHẤP

GIẤY PHÉP HOẠT ĐỘNG: Số 23/GP-NHNN ngày 27/4/2023 do Thống đốc NHNN cấp cho hoạt động cung ứng dịch vụ TGTT, bao gồm: Dịch vụ cổng thanh toán điện tử Dịch vụ hỗ trợ thu hộ, chi hộ Dịch vụ ví điện tử

vetc

CÔNG TY CỔ PHẦN VETC

 Trụ sở chính:

Tầng 11, tòa nhà Tasco, Lô HH2-2, phường Từ Liêm, thành phố Hà Nội, Việt Nam.

 Bộ phận tiếp đón và nhận hồ sơ:

Tầng 2, Tòa nhà công viên Mễ Trì Hạ, Số 3 đường Mễ Trì Hạ, Phường Từ Liêm, Thành phố Hà Nội

Chi nhánh miền Nam.

Showroom Lynk&Co, 220 Bis Nguyễn Hữu Cảnh, Phường Bình Thạnh, TP. Hồ Chí Minh

 Hotline: 1900 6010

 www.vetc.com.vn

CHÍNH SÁCH BẢO VỆ DỮ LIỆU CÁ NHÂN VETC

ĐIỀU KHOẢN VÀ ĐIỀU KIỆN CỦA DỊCH VỤ VÍ ĐIỆN TỬ VETC

ĐIỀU KHOẢN VÀ ĐIỀU KIỆN SỬ DỤNG DỊCH VỤ THANH TOÁN ĐƯỜNG BỘ

BIỂU PHÍ VÀ HẠN MỨC GIAO DỊCH DỊCH VỤ VETC

GIẤY ĐĂNG KÝ KIÊM HỢP ĐỒNG MỞ VÍ ĐIỆN TỬ VETC

CHÍNH SÁCH BẢO HÀNH THẺ ETAG

QUY TRÌNH VÀ THỦ TỤC GIÁI QUYẾT YÊU CẦU TRA SOÁT, KHIẾU NẠI, TRANH CHẤP

GIẤY PHÉP HOẠT ĐỘNG: Số 23/GP-NHNN ngày 27/4/2023 do Thống đốc NHNN cấp cho hoạt động cung ứng dịch vụ TGTT, bao gồm: Dịch vụ cổng thanh toán điện tử Dịch vụ hỗ trợ thu hộ, chi hộ Dịch vụ ví điện tử

Về chúng tôi

Giới thiệu chung

Ban lãnh đạo

Dấu mốc phát triển

Sản phẩm

Khái quát

Lợi ích

Công nghệ

Cách dùng

Điểm dịch vụ

Tin tức

Tin xã hội

Tin doanh nghiệp

Hình ảnh

Video

Hướng dẫn

Sử dụng dịch vụ VETC

Bảng giá - Dán thẻ

Điểm dán thẻ

Tải ứng dụng VETC

Trạm thu phí VETC

Câu hỏi thường gặp

Tra cứu hóa đơn

Kết nối với chúng tôi

icon icon icon icon
  • Về chúng tôi
    • Giới thiệu chung
    • Ban lãnh đạo
    • Dấu mốc phát triển
  • Sản phẩm
  • Hướng dẫn
    • Sử dụng dịch vụ VETC
    • Bảng giá – dán thẻ
    • Điểm dán thẻ
    • Tải ứng dụng VETC
    • Tra cứu hóa đơn
    • Câu hỏi thường gặp
  • Trạm thu phí
  • Tuyển dụng
    • Tại sao chọn VETC
    • Cơ hội nghề nghiệp
  • Tin tức
    • Tin doanh nghiệp
    • Tin Xã Hội
    • Hình ảnh
    • Video
  • Liên hệ
  • Đăng nhập
  • Đăng ký